PCM2704 USB-DAC
| 製作記事 | 回路図 |

 回路図
PCM2704 USB-DAC using Line Transformer, The Schematic of DAC
PCM2704 USB-DAC, The Schematic of DAC
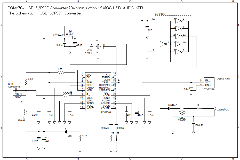
PCM2704 USB-S/PDIF Converter, The Schematic of USB-S/PDIF Converter

| Slemanique | Audio | PCM2704 USB-DAC |